Benefits of a Debt Consolidation Calculator
October 3, 2023Why Do I Owe the ATO Money & What to Do About It?
November 18, 2024Garnishee Orders: A Comprehensive Guide

A person gets a garnishee order notice from the ATO. This shows how debt recovery affects everyday Australians.
A garnishee order lets creditors, like the ATO, collect debts directly from your wages, bank accounts, or customers. Thus, this article explores how garnishee orders work, the process of obtaining one, and the steps debtors can take if they receive an order. Therefore, understanding these procedures helps both creditors and debtors navigate the complexities of debt recovery and repayment.
What is a Garnishee Order?
A garnishee order is a court directive that enables creditors to recover money from a debtor through third parties, such as the your employer, banks, financial institutions or customers holding money or future income. Essentially, it redirects money owed (the judgment debt) from you to the creditor, ensuring timely debt repayment.
As such, this mechanism is a crucial method of ATO debt recovery when the debtor fails to voluntarily repay the debt. Indeed, the ato can issue garnishee order after a judgement for the debt in court.
Types of Garnishee Orders
-
Garnishee Order for Wages or Salary:
- This order directs the debtor’s employer to withhold a portion of the debtor's wages until the debt is fully repaid.
- The employer must leave the debtor with a minimum amount, ensuring they have sufficient funds for living expenses. Though, as of October 2023, this minimum amount is $570 per week in NSW.
- Employers can deduct a small fee for processing the order, typically around $13, which does not affect the amount directed towards debt repayment.
-
Garnishee Order for Debts such as ATO:
- This order targets banks or financial institutions holding the debtor's money. Indeed, the institution must transfer the required amount to the creditor.
- The debtor must be left with a basic amount for living expenses, currently $570 per week plus an additional $20.
- This type of order can also apply to other entities holding money on behalf of the debtor, such as real estate agents, customers or investment accounts.
How the ATO Applies for a Garnishee Order
-
Obtain a Court Judgment:
- Firstly, a creditor must secure a court judgment confirming the debt. As such, this would be completed by one of the ATO solicitors. Consequently, this judgment serves as legal recognition that the debt is valid and enforceable.
-
Gather Required Information:
- Essential details include the judgment debtor’s financial information, business or employer details, bank account and customer information. Therefore, this information identifies where the funds can be sourced from.
-
Complete Necessary Forms:
- For wages: Form 69 (Notice of Motion) and Form 71 (Garnishee Notice for Wages or Salary).
- For bank accounts: Form 70 (Garnishee Order for Debts).
- Ensure all forms are accurately filled out, providing all required details to avoid delays or rejections.
-
File the Forms:
- Submit the forms to the appropriate court or online registry. Indeed, the forms are completed correctly and witnessed. Keep in mind, it is crucial to follow the specific filing procedures of the jurisdiction where the application is made.
-
Serve the ATO Garnishee Order:
- Send a sealed copy of the order (garnishee notice) to the garnishee (employer or bank) in order to comply with the garnishee. The debtor does not need to be notified, although they may eventually learn of the order through their financial institutions or employer.
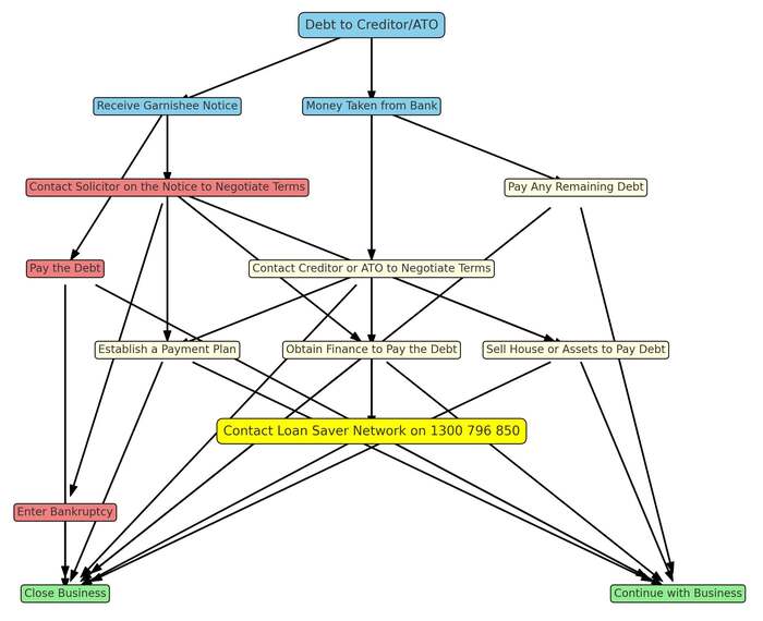
Responding to a Garnishee Order
-
Pay the Debt in Full:
- If possible, pay the tax debt to stop the garnishee order immediately. Certainly, this is the most straightforward way to resolve the situation and prevent further financial complications when you comply with the order.
- There are many ways to pay the garnishee amounts including a number of refinance options for tax debt.
-
Negotiate with the Creditor:
- Propose alternative payment plans or reduced payment amounts to the creditor. Keep in mind, effective communication and negotiation can often lead to more manageable repayment terms.
-
Apply for an ATO Instalment Order:
- If negotiations fail, apply to the court to allow debt repayment in manageable instalments. Certainly, this legal arrangement can ease the financial burden on the debtor by spreading the payments over time. As such, a garnishee notice could allow a lower weekly compensation amount.
-
Seek Legal Advice:
- Consult a lawyer to explore options like challenging the order or declaring bankruptcy if the debt is overwhelming. Legal advice can provide clarity on the best course of action based on individual circumstances.

ATO Garnishee Order Flow Chart
Legal Considerations and Protections
-
Minimum Living Expenses:
- Debtors must be left with a minimum weekly amount to cover basic living expenses. Consequently, this ensures that debtors can maintain a basic standard of living despite the order.
-
Protected Income:
- Certain incomes, like government benefits, may be protected from garnishee orders. Asa result, this protection ensures that essential support payments are not diverted away from the debtor.
-
Administration Fees:
- Employers and banks can deduct a small fee for processing the garnishee. As such, this fee covers the administrative costs associated with complying with the court order.
Practical Tips for Debtors and Creditors
-
For Debtors:
- Firstly, stay informed about your financial rights and obligations. Certainly, understanding the details of a garnishee order can help you respond effectively.
- Secondly, maintain open communication with creditors to potentially negotiate more favorable terms.
- Finally, seek financial counseling if managing debt becomes challenging.
-
ATO & the Creditors:
- They will ensure all legal procedures are followed when applying for; and when they issue a garnishee notice. Certainly, proper documentation and adherence to court requirements are crucial for their successful application.
- Consider they will consider your financial situation and potential hardships. As fair and reasonable practices can provide better debt recovery. However, the ATO has been more forceful in attending to their collections recently.
Conclusion
Garnishee orders are powerful tools for the ATO and other creditors to recover debts. Certainly these orders can be challenging for debtors. However, understanding the process, legal requirements, and available protections can help manage and respond to orders effectively. As such, the ATO obtain orders with well rehersed & detailed legal processes to recover a debt.
Being informed and proactive is key to navigating these legal and financial challenges.
Loan Saver Network advisors provide custom solutions for paying back overdue debts including tax debt and garnishee notices with business loans. Indeed, we advise on the latest tax debt solutions with competitive interest rates. Hence, if you owe money and suffering from a garnishee to the ATO; call 1300 796 850 today for help with your order.
Being informed and proactive is key to navigating these legal and financial challenges.
